吃年夜饭、线上文体活动、加紧实验进度……学校多措并举保障留校学子精彩寒假生活
 一起剪窗花、写对联、开盲盒,喜气洋洋闹新春,精心设计的美味爱心套餐,还有小年夜不同寻常的“年夜饭”……对久久久久国产成人精品亚洲综合的留校学生而言,这个充满了温情和感动的寒假很精彩。

为保障留校学生寒假期间的学习生活,学校各部门积极行动,从物资帮困、发展支持、后勤服务等多个方面提供周到服务,让大家在校园里也能过一个温暖祥和的春节。
“一开始得知不能回家过年,心里挺不是滋味的,有些失落。但这些日子以来,老师的关怀、同学的问候、宿管阿姨的帮助,让我在他乡仍能感受到家人般的温暖。”家是河北邢台风险地区的王添心怀感激地说道,这是她第一次不能在家陪父母一起过年。学校为她安排了勤工助学岗位,每周一到周三,她都会来到学校武装部办公室值班,帮助整理资料,繁琐而细密的内容让她更深刻体会到每项工作的不易。除此之外,学校还向留校的家庭经济困难学生赠送“加油包”慰问礼盒,让远在他乡的学子感受到浓浓的关爱和温暖。

“准备好每一餐‘东华味道’,让不能回家过年的留校学生也能感受学校里的‘年味’”。据了解,寒假期间学校松江和延安路两校区食堂均开放了固定窗口,同时还为留校学生精心准备了丰盛美味的年夜饭。年三十到大年初一,学生在食堂还能吃到免费水饺。

尽管已临近春节,但在纤维材料改性国家重点实验室,仍然能看到师生们紧张而忙碌的身影。“时间对于我们是非常宝贵的,因为科研本身就是一个残酷的竞赛。科研是不相信眼泪的,所以我们必须抓紧时间,争分夺秒,利用假期加快进度,尽快做出一些有价值的科研成果。”在这个特殊的寒假,实验室研究员王刚选择留下来跟学生一起做实验、整理数据、汇总成果。从去年项目团队成立以来,王刚的科研工作就一直没有停过,每天的日程表都排得满满当当,对他来说这样的生活似乎已成为了习惯。目前,王刚团队正在积极研发印刷晶体管和半导体纤维的项目,未来将可应用在可穿戴传感器以及柔性逻辑处理器等方面。

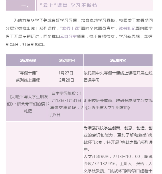
如何让寒假每一天过的快乐而充实?别急,已安排上!校团委推出“寒假十课”线上课程、《习近平与大学生朋友们》读书会、“挑战杯”系列讲座等“云上”课堂,确保学习不断档;举办“归巢——将东华的故事寄回母校”寒假招生宣讲、社会实践风采展示、“老照片会说话”照片征集等活动,发挥朋辈教育力量激发青年社会责任感;组织社团联合开展丰富多彩的线上文体活动,通过“打卡”形式,引导学生参加舞蹈教学、武术训练、书画练习、歌曲演唱等文化艺术活动,相信一定可以帮助所有同学度过一个快乐充实的寒假。

此外,学校大学生活动室、体育馆、图书馆、自修室等假期都“不打烊”,让每个留校学生校园生活丰富而精彩,开心健康过大年。





